INTRODUCTION
Clinical laboratories play a pivotal role in healthcare services by aiding in diagnosis, treatment, and prognosis through provision of reports on patient samples and specimens (
1). Laboratories can significantly improve patient safety through increased automation of processes and introduction of systematic internal and external quality control assurance programs. Apart from reliability (accurate) and repeatability (precise), timeliness of reporting test results is essential to ensure the best patient care possible. Turnaround time (TAT) of a laboratory is defined as time interval between test order and the release of reports (
2). The laboratories serving in the super specialty tertiary care hospital of Institute of Human Behavior and Allied Sciences and multispecialty tertiary care hospital of Guru Teg Bahadur have no control over the sample collection system after the tests requests are made. There is also no centralized laboratory system; therefore, the same patient sample has to be shared between different laboratory departments (pathology, microbiology, biochemistry, etc.). Moreover, the lack of strategic planning in management of high patient sample load in a multispecialty tertiary care teaching hospital has led to delayed reporting of patient samples. Therefore, the laboratory TAT was considered as a target for improvement through quality application tools. The recommended target of achievement for laboratory TAT by the College of American Pathologists is between 90% and 95% (
3,
4). Laboratory TAT can be set differently for routine samples and urgent samples. According to the TAT failure reports, the laboratories in the super specialty tertiary care hospital and multispecialty tertiary care hospital were definitely lagging in achieving the above mentioned goal. Therefore, it was decided to enhance failure reporting, identify the potential causes of delay, and possible ways of improvement within the work process so that the desirable goal of TAT can be achieved.
Patient safety can only be enhanced by preventing errors, detecting them when they occur, and eliminating their effects. A quality improvement plan basically consists of five steps: (a) defining the problem or failure; (b) analysis of possible causes in details; (c) searching for possible solutions and any process modification; (d) feasibility of proposed solutions after brainstorming; (e) trial of the proposed solutions and error modifications to achieve desired goal. For this quality improvement project, we applied three quality tools namely incident reporting or detection of quality failure, the Fishbone model, and process mapping to achieve the stated objectives.
Quality failure may be defined as any failure to meet the required output quality necessary for optimum patient care anywhere in the pathway from test order to the release of reports to clinician. Quality failure reporting focuses on patient care and outcomes rather than on process and procedures (
5). Risk factors contributing to the occurrence of preventable errors are identified by documentation of errors, which is the most critical requirement for patient safety. The reported TAT failure incidents are then classified and scored. Seriousness of each quality failure is described by assigning an actual (A) score, which measures the actual adverse impact on the patient and the potential (P) score, which measures the worst possible outcome that might have occurred. The A and P scoresrange from 0 to 5 based on patient outcome (
5). The required action is undertaken in the form of amendment of a procedure, alteration of the working environment, additional training, etc. These actions are applied after prioritizing the corrective action based on the severity of quality failure. The recognition of quality failure by a laboratory provides an opportunity for quality improvement through the formulation and prioritization of corrective action, thereby introducing required changes in the system.
Potential sources of delay can be analyzed by using the Fishbone model, a first-formulated cause and effect diagram by Kaoru Ishikawa, which identifies the causes of a particular situation or event (
6). It is an effective model to show the systematic relationship between a result or a symptom or an effect and its possible causes. The Fishbone model systematically explores all possible causes responsible for the failures and present these causes in a structured form. Process mapping can be described as visualization and description of individual steps of a defined process such that the connections and feedback loops become obvious (
7). The overall process can be improved by capturing variations at each level and identifying non-value-added step (waste). It is very useful to capture routine variation on the process maps, which can be done by recording the time required for each step. This can help reduce TAT of critical steps. Non-value-added steps can be due to rework, technical defect, over processing, inventory issues, etc.
This study was designed to apply the discussed quality tools for improving laboratory TAT of two biochemistry laboratories in tertiary care teaching hospitals (multispecialty & super specialty).The aim of this study was to achieve the TAT percentage of 90% for both routine and urgent samples so that diagnostic errors can be prevented to ensure early, accurate intervention.
MATERIALS AND METHODS
This quality improvement study was carried at the Institute of Human Behavior & Allied Sciences, a tertiary center super-specialty teaching hospital, and Guru Teg Bahadur multispecialty tertiary care teaching hospital in Delhi, India. The study was conducted from July 2018 to May 2021.The roadmap of the study design has been depicted in figure 1. The laboratories had defined TAT of four hours for routine samples and two hours for urgent samples. Any patient sample reported outside the defined TAT was considered as quality failure. The study was initiated with reevaluation and analysis of TAT failures incidents in 2018-2019. The total percentage failure in achievement of target TAT was calculated for approximately one year (July 2018-June 2019). The quality failure incidents in TAT were then analyzed for its nature or format i.e. whether it was a complaint by users (clinicians, caregivers, patients, and relatives) or it was an observation of delays and feedback by trained and experienced laboratory personnel. The failure incidents were then analyzed in detail for probable root causes by the Fishbone model (Figure 2).The quality failure grading system was used to score possible root causes in terms of severity of adverse effects on patient outcome regarding both actual (A) and potential (P) harms from 0 to 5 (Table 1). Severity and priority were then decided based on the ‘A’ and ‘P’ scores, which were graded as per seriousness of the quality failure. The failures with the highest score are the most critical. The corrective action plans were proposed through extensive brainstorming by all laboratory personnel (staff, laboratory heads, and doctors) for all the preventable causes, but critical ones were addressed on priority basis. Some examples of quality failure, their grading, and proposed solutions are presented in table 1.
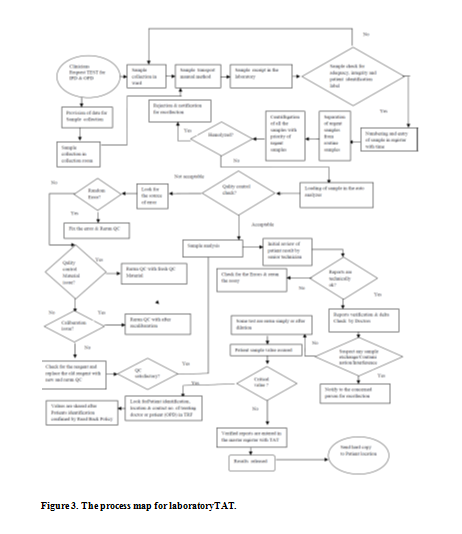
The process protocol from sample accession to reporting was studied in detail (Figure 3). Any non-value-added steps such as repetitions of every abnormal report were highly discouraged. It was achieved by increasing the reliability in the sample analysis and reporting with the more robust quality control protocol. After initial quality control check with two levels of controls, analysis of one level of quality control was included additionally after every 50 tests. Any steps requiring more time were modified, for example, loading samples in Auto analyzer was started from primary tube itself rather than from sample cups, which subsequently reduced the sample loading time. In addition, the normal daily washing and routine maintenance of instruments were planned at the end of the working days instead of in the morning. This resulted in reduction of equipment preparation time at the start of the day.
A number of corrective actions or modified steps were implemented to improve the work process. The simple quality check of patients sample for adequacy, appropriateness and labeling as well as cross-checking with test requisition form (TRF) were in place earlier but more stressed upon as a good quality sample with proper labeling may results in faster TAT. Moreover, laboratory personnel were trained about good laboratory practices with special focus on timeliness of results reporting. A weekly meeting was scheduled to analyze all the complaints and feedbacks of delayed reporting. Furthermore, sample loading was modified from January to April 2020. For this purpose, sample loading was initiated directly from primary sample tube as serum or plasma separation in sample cups was a time- and manpower-consuming process. Only samples requiring dilution or with less than required quantity were analyzed through sample cups. A weekly training on basic rules of Westgard that need to be applied in interpretations of internal quality control (IQC) data, handling outliers in both internal and external quality control was started for laboratory staff, and indirect competency check was also planned at fixed intervals. Reporting doctors must supervise the IQC daily.
During May-August 2020, there was comparatively low sample load to routine biochemistry laboratories due to general outpatient department shut down because of the COVID-19 pandemic. The laboratory personnel were sensitized about work priority. Prioritization was to be decided for sample as well as test based on user requirement. For example, if a patient sample had to be shared between different departments, the staff was instructed to aliquot the sample in small required portions wherever feasible rather than wait until analysis is complete. Same protocol had to be conveyed to other laboratories for their cooperation. Fifth corrective action was stressing on the preventive maintenance of equipment so that unexpected breakdown can be avoided as much as possible. Furthermore, the routine maintenance along with washing was scheduled at the end of each working day. Proposals for implementations in near future to enhance the laboratory reporting quality include: (a) increasing manpower, (b) purchasing a laboratory information system (LIS), (c) upgrading to an integrated system of biochemistry with immunoassay analyzer, and (d) a central laboratory working system.
The failures in target TAT achievement during July 2018-June 2019 were calculated as percentage for both routine and urgent tests. After the intervention, mean laboratory TAT was calculated for four months. The percentage increment in TAT was calculated for a period of 20 months from September 2019 to April 2021.
RESULTS
Before the COVID-19 pandemic, the average number of patients samples sent per month for routine and urgent analysis was13514 and 11597 in the multispecialty hospital and 2734and 1789 in the super-specialty hospital, respectively. During the intervention, the total number of patient samples sent to the laboratories of the super-specialty and multispecialty hospitals for routine analysis was 21674 and 122996, respectively. The total number of patient samples sent to the laboratories of the super-specialty and multispecialty hospitals for urgent analysis was 18982 and 146874, respectively.
Table 1.The quality failure incidents along with scores based on severity of impact on patient safety, and proposed corrective action
This quality improvement study signifies the importance of identification of quality failure and detailed monitoring of process map to ensure patient safety by implementing corrective and preventive actions. There are potential barriers at each step of the quality improvement pathway, which makes it difficult to use quality failure reporting for root cause analysis: a) laboratory personnel may not be able to recognize that a quality failure has occurred due to lack of sensitization to the fact that quality failure may jeopardize the patient safety; b)laboratory personnel may be afraid of being blamed; c) absence of a formal, system-oriented, and approachable protocol of quality failure reporting, etc. Therefore, a quality failure reporting system for continuous improvement requires the creation of a culture that actively encourages staff to develop a constructive and critical attitude to work. There should be a positive feedback to ensure that staff remains active and engaged, and there must be tangible evidence that quality failure reporting results has led to improved policies and procedures of the laboratory environment.
Figure1.
Quality failure reporting and improvement of laboratory performance road map

.PNG)
DISCUSSION
Quality service by a clinical laboratory for users encompasses error free, relevant, readily available, cost-effective, and most importantly, timely reporting of patient samples. Patient safety is the primary goal and has come into focus after the publication of a report titled ‘To Err Is Human’ by the Institute of Medicine (
8). Any delay in TAT affects patient safety as well as laboratory credibility as evident from immediate complaints by users (
9). although the meaning of TAT for users and laboratory personnel may differ, but any attempt of improving the timeliness in patient reporting will ultimately lead to reduction in quality failure incidents. There were incidents of quality failure in laboratories of both tertiary care teaching hospitals. To achieve the target TAT (90-95%) recommended by CAP, it was decided to actively identify probable sources of delay and rectify them along with improvement in the total process protocol of reporting. We started retrospectively with incident reports of quality failure, analyzed them with the Fishbone model, rated them based on adverse effect on patient outcome, and prioritized the issues. Mapping of work process helped in identification of bottleneck points in meeting the target TAT. The feasible corrective actions were implemented in a stepwise manner that led to gradual achievement of the target TAT (Tables 1 and 2). Although the application of quality tools had a significant impact on improving the TAT in both laboratories, the achieved target TAT was higher in the super-specialty center for routine and urgent samples. However, the percent improvement in laboratory TAT was higher in case of the multispecialty hospital laboratory, which could be related to the comparatively lesser workload. In small institutes, communications are generally more effective between clinicians and laboratory personnel. Some corrective action plans were proposed for near future: (a) regular awareness and education training for all laboratory personnel on importance of timely reporting and developing a culture of proactive suggestions in work process to improve it; (b) installation of an high throughput, upgraded integrated system for biochemistry and immunoassay parameters along with the existing module in the laboratory of multispecialty hospital; (c) creating a centralized laboratory where all three laboratory departments will run all equipment and conduct all the tests under one roof so that sample sharing will become more convenient and less time-consuming; (d) installation of LIS system will bring automation in pre-analytical and post-analytical phases that will definitely help achieving shorter TAT. The availability of consolidated automation with interfacing instruments will also improve TAT and patient safety (
4).
This quality improvement study signifies the importance of identification of quality failure and detailed monitoring of process map to ensure patient safety by implementing corrective and preventive actions. There are potential barriers at each step of the quality improvement pathway, which makes it difficult to use quality failure reporting for root cause analysis: a) laboratory personnel may not be able to recognize that a quality failure has occurred due to lack of sensitization to the fact that quality failure may jeopardize the patient safety; b)laboratory personnel may be afraid of being blamed; c) absence of a formal, system-oriented, and approachable protocol of quality failure reporting, etc. Therefore, a quality failure reporting system for continuous improvement requires the creation of a culture that actively encourages staff to develop a constructive and critical attitude to work. There should be a positive feedback to ensure that staff remains active and engaged, and there must be tangible evidence that quality failure reporting results has led to improved policies and procedures of the laboratory environment.
CONCLUSION
As an important indicator of quality of laboratory services, TAT monitoring is mandatory. This retrospective study was based on quality failure reporting, analysis using the Fishbone model, and work process mapping to identify areas that need to be modified. Severity grading of root causes on adverse patient outcomes will help identification of priorities to focus for quality improvement. After the interventions, the desirable goal for laboratory TAT was achieved for both routine and urgent samples. A working culture that supports the quality failure reporting by laboratory personnel will further improve TAT.
ACKNOWLEDGEMENTS
The authors would like to thank all laboratory personnel who contributed to this project.
DECLARATIONS
Funding
The author(s) disclosed receipt of the following financial support for the research, authorship, and/or publication of this article.
Ethics approvals and consent to participate
The ethical review committee waived this study from ethical approval.
Conflict of interest
The authors declare that there is no conflict of interest regarding publication of this article